
为全面贯彻党的教育方针,认真落实《国务院关于深化考试招生制度改革的实施意见》,根据教育部关于高校招收农村和贫困地区学生工作的有关规定,河海大学2021年继续实施高校专项计划招生。
一、招生计划与专业
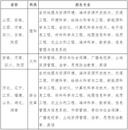
高校专项招生计划不少于学校本科招生规模的2%。具体招生省份及科类如下:

注:各省具体招生专业及计划以我校6月中旬在河海大学招生信息网(http://zsw.hhu.edu.cn/)发布的2021年高校专项计划分省分专业目录为准。
二、领导机构
学校本科生招生领导小组全面负责高校专项计划招生工作。
三、报考条件
实施区域由有关省具体确定。报考学生须同时具备下列三项条件:
(一)符合2021年统一高考报名条件,勤奋好学、成绩优良。
(二)本人及父亲或母亲或法定监护人户籍地在实施区域的农村,本人具有当地连续3年以上户籍。
(三)本人具有户籍所在县高中连续3年学籍并实际就读。
四、报名方式
考生须于2021年4月14日10时至2021年4月26日0时登录教育部阳光高考高校专项计划报名系统(http://gaokao.chsi.com.cn/gxzxbm/),按照系统要求,在报名页面中完整、准确、真实的填写报名信息。本次报名无需邮寄纸质材料。相关材料由考生在报名系统上传,并确保材料清晰可读。
上传材料包括:
①个人陈述从高中阶段写起,重点表述考生基本情况及申请我校理由。由考生本人手书,字数600字左右。
②考生信息填写完整后,请下载打印报名申请表,并由考生本人、所在中学在申请表相应位置签字、签署意见和盖章。
③考生可另提供重要获奖证书或能证明其勤奋好学、成绩优良的材料。(考生本人须逐份签名。论文和专利不得作为申报材料上传。)
④二代身份证正反面。
申请材料如存在弄虚作假,一经发现将取消被推荐学生录取资格和所在中学的推荐资格。
五、选拔程序
经生源所在省级招生考试机构户籍、学籍资格初审通过的考生,我校将组织专家对其报名材料进行综合审核。本着“全面衡量、公平公正”的原则,择优确定入选考生,并于5月底前在我校招生信息网、教育部阳光高考平台进行公示。
同时,我校将根据各省考生报名情况,编制分省分专业招生计划,并通过学校招生信息网公布。
六、录取原则
公示无异议的入选资格考生按生源所在省级招生考试机构的有关规定填报我校志愿。
1.非高考改革省份高考成绩(含政策加分,下同)达到我校在考生生源省份第一批次普通类统招计划(不含中外合作办学类专业,下同)的最终模拟投档线下30分,且不低于本科第一批次录取控制分数线(对于合并本科批次省份的控制线要求为不低于省级招生考试部门划定的特殊类型招生最低录取控制参考分数线),我校将依据公布的分省分专业招生计划,按照考生高考投档成绩从高分到低分依次择优录取,同时根据我校招生章程中的规定确定录取专业。
2.对实行高考综合改革的省份,要求高考成绩达到当地省级招生考试部门确定的特殊类型招生最低录取控制参考分数线上X分及以上,我校将依据公布的分省分专业招生计划,按照考生高考投档成绩从高分到低分依次择优录取,同时根据我校招生章程中的规定确定录取专业。具体X值如下表:

录取时,我校可根据各省份入选资格考生报考情况及生源质量,对招生计划在省份间进行适当调整。
七、若国家或生源所在省份招生政策有所变动,我校将做相应调整。本简章涉及报名与测试安排若有变动,将在河海大学招生信息网发布,请予关注。
八、联系方式
通讯地址:南京市江宁区佛城西路8号河海大学学生处本招办
邮编:211100
咨询电话:025-58099483,025-58099489(传真)
河海大学招生信息网网址:http://zsw.hhu.edu.cn
九、监督机制及申诉渠道
学校监察处全过程监督我校高校专项计划招生工作。
监督及申诉电话:025-83786255
十、本招生简章由河海大学本科生招生办公室负责解释。